この記事では、役職変更時に関するFAQをまとめております。
<前提>
役職を変更する場合の役職反映タイミングは、招集通知・議事録どちらも作成するタイミングで設定されている役職名が編集プレビュー画面に反映され、役員へ送付したタイミングで編集内容が確定し、PDFデータとして保持される仕組みとなっております。
ケース1:役職変更予定の役員がいて、役職変更前・後にまたがる会議の議事録を、それぞれの役職表記にしたい
例:田中次郎本部長が、取締役に就任する予定となりました。そこで、5月20日開催の定時取締役会時では役職が「本部長」、5月27日の臨時取締役会時では役職が「取締役」となるように、議事録を作成したいです。
-
-
5/20定時取締役会、5/27臨時取締役会ともに、「本部長」の役職のままで招集通知を送付する
※この時点では、下記どちらの役職も「本部長」ですが、招集通知には役員名・役職名が記載されません。(右側の確認状況をみると、田中次郎はどちらも「本部長」のままです)
<5/20定時取締役会 招集通知送付後の画面>
<5/27臨時取締役会 招集通知送付後の画面> -
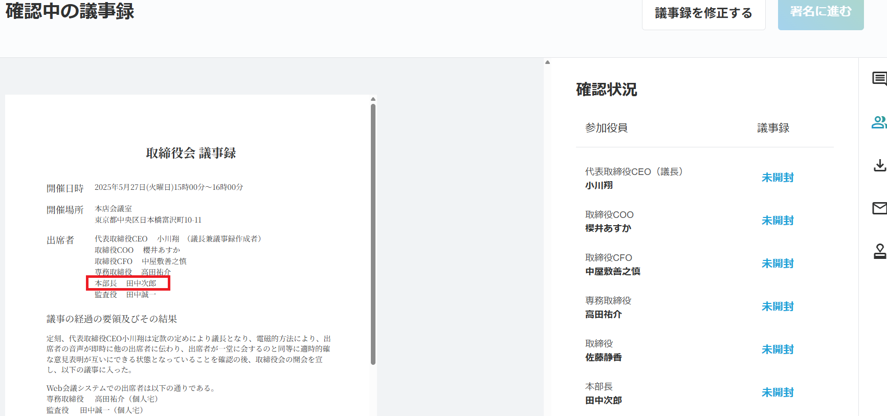
5/20定時取締役会の議事録を作成・送付する
※この段階で、議事録内容が確定し、「本部長」となっていることが分かります -
該当役員の役職を変更する
(手順)
a. 画面右上にあるお名前を選択
b. 役職管理を選択
c. 役職を「取締役」、権限を取締役にあたる権限に変更してOKを選択
d. メンバー管理を確認し、役職が本部長から取締役に変更されていることを確認
-
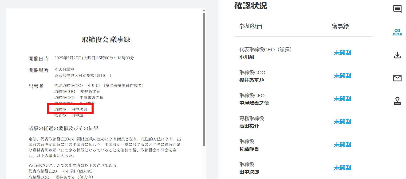
5/27臨時取締役会の議事録を作成・送付する
※議事録の役職が「取締役」として表記されていることが確認できる -
5/20定時取締役会、5/27臨時取締役会ともに電子署名まで完了する
-